Qui troverai tutte le parti e i disegni disponibili di “Milwaukee 4000431341 ( M12H-0 )”. Da qui puoi ordinare direttamente tutte le parti desiderate. Molte parti devono essere ordinate dal produttore, a seconda della marca, ciò richiede da una a quattro settimane. Tutte le informazioni che abbiamo sono sul nostro sito web, non possiamo consigliarti su ciò di cui hai bisogno, per questo dovrai restituire la macchina per la riparazione. Nota quanto segue al momento dell’ordinazione:
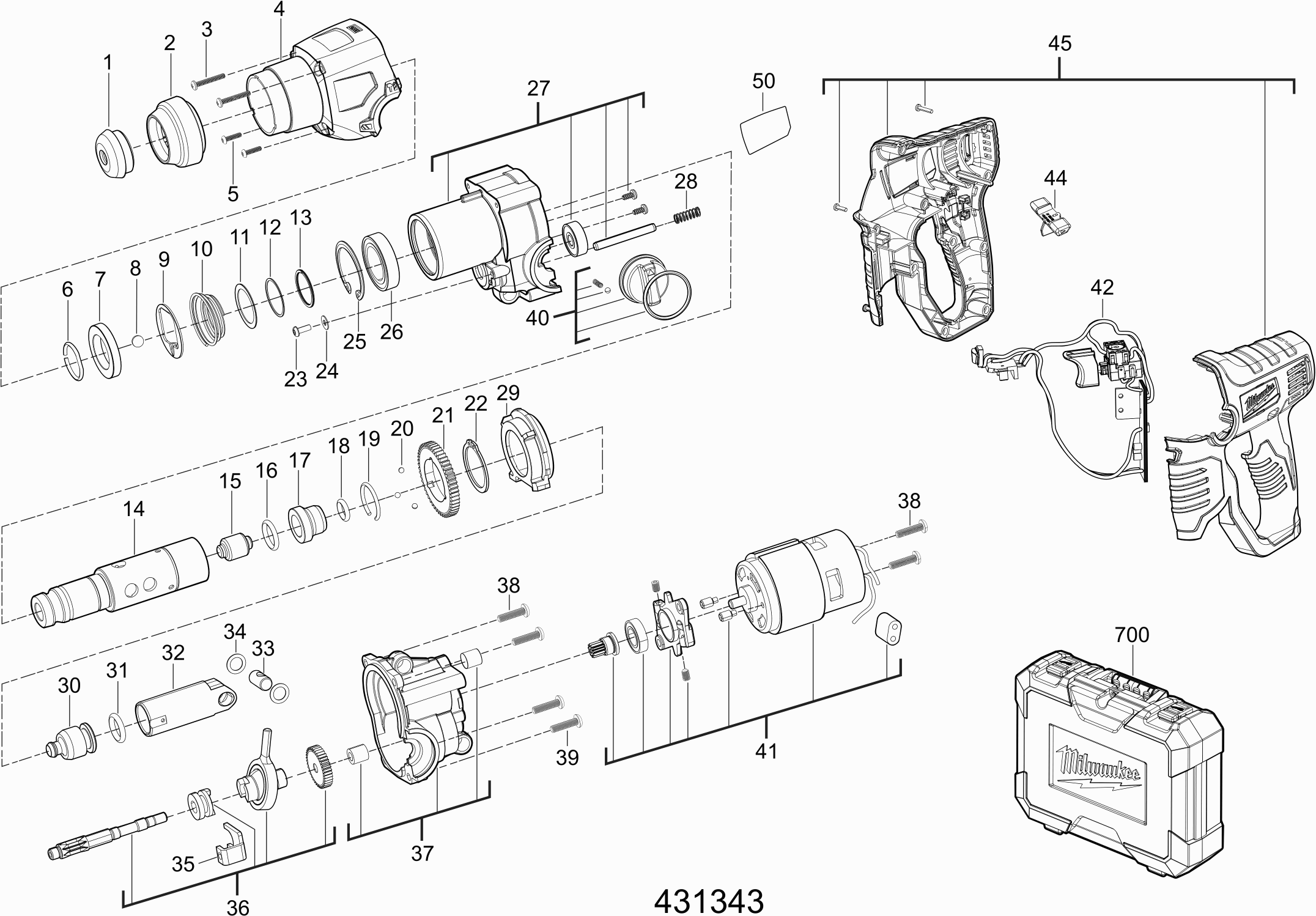
Disegni tecnici di Milwaukee 4000431341 ( M12H-0 )
Elenco parti di Milwaukee 4000431341 ( M12H-0 )
| Pos. | Descrizione | Prezzo IVA escl | Prezzo IVA incl | |
| I prezzi indicati sono comprensivi di IVA | ||||
| Cappuccio di gomma | ||||
| 0001 | 561993001 | 1.90 | 2.32 | |
| Manicotto/acciaio inossidabile/strumento elettrico | ||||
| 0002 | 4931435455 | 1.80 | 2.20 | |
| Non più disponibile, nessuna sostituzione | ||||
| 0003 | 4931435456 | |||
| Nessuna informazione disponibile, non ordinabile | ||||
| 0004 | 4931435457 | |||
| Non più disponibile, nessuna sostituzione | ||||
| 0005 | 4931435458 | |||
| FOGLIO | ||||
| 0006 | 4931435459 | 1.80 | 2.20 | |
| FOGLIO | ||||
| 0007 | 4931435460 | 5.40 | 6.59 | |
| PALLA | ||||
| 0008 | 4931435461 | 1.80 | 2.20 | |
| PIATTO A SFERA | ||||
| 0009 | 4931435462 | 1.90 | 2.32 | |
| Molla, acciaio non arrugginito | ||||
| 0010 | 672799001 | 4.49 | 5.48 | |
| Rondella (1) | ||||
| 0011 | 4931435463 | 1.80 | 2.20 | |
| Rondella (1) | ||||
| 0012 | 4931435464 | 1.80 | 2.20 | |
| Anello di tenuta | ||||
| 0013 | 4931435465 | 1.90 | 2.32 | |
| MANDRINO | ||||
| 0014 | 4931435466 | 61.78 | 75.37 | |
| INCUDINE/ACCIAIO INOSSIDABILE/ATTREZZO ELETTRICO | ||||
| 0015 | 4931435467 | 9.00 | 10.98 | |
| Anello di gomma (1) | ||||
| 0016 | 4931435468 | 5.40 | 6.59 | |
| INCUDINE/ACCIAIO INOSSIDABILE/ATTREZZO ELETTRICO | ||||
| 0017 | 4931435469 | 12.60 | 15.37 | |
| Anello di gomma (1) | ||||
| 0018 | 4931435470 | 1.90 | 2.32 | |
| ANELLO ELASTICO | ||||
| 0019 | 4931435471 | 5.40 | 6.59 | |
| PALLA | ||||
| 0020 | 611405001 | 1.80 | 2.20 | |
| INGRANAGGIO DEL MANDRINO | ||||
| 0021 | 4931435472 | 12.60 | 15.37 | |
| Anello di tenuta | ||||
| 0022 | 4931435473 | 1.90 | 2.32 | |
| Vite | ||||
| 0023 | 4931435474 | 1.90 | 2.32 | |
| Non più disponibile, nessuna sostituzione | ||||
| 0024 | 4931435475 | |||
| Anello di tenuta | ||||
| 0025 | 4931435476 | 1.90 | 2.32 | |
| CUSCINETTO A SFERE | ||||
| 0026 | 4931435477 | 9.00 | 10.98 | |
| Non più disponibile, nessuna sostituzione | ||||
| 0027 | 4931435478 | |||
| Non più disponibile, nessuna sostituzione | ||||
| 0028 | 4931435479 | |||
| Non più disponibile, nessuna sostituzione | ||||
| 0029 | 4931435480 | |||
| BULLONE D'IMPATTO | ||||
| 0030 | 4931435481 | 14.40 | 17.57 | |
| Anello di gomma (1) | ||||
| 0031 | 4931435482 | 5.40 | 6.59 | |
| PISTONE | ||||
| 0032 | 4931435483 | 23.76 | 28.99 | |
| SPINA | ||||
| 0033 | 4931435484 | 3.60 | 4.39 | |
| Rondella (1) | ||||
| 0034 | 4931435485 | 1.80 | 2.20 | |
| Non più disponibile, nessuna sostituzione | ||||
| 0035 | 4931435486 | |||
| Albero | ||||
| 0036 | 4931435487 | 47.52 | 57.97 | |
| CARTER DEL INGRANAGGIO | ||||
| 0037 | 4931435488 | 15.84 | 19.32 | |
| Vite | ||||
| 0038 | 4931435489 | 1.80 | 2.20 | |
| Nessuna informazione disponibile, non ordinabile | ||||
| 0039 | 5131026627 | |||
| PULSANTE INTERRUTTORE | ||||
| 0040 | 4931435490 | 5.40 | 6.59 | |
| MOTORE | ||||
| 0041 | 4931435491 | 49.10 | 59.90 | |
| MONTAGGIO DELL'INTERRUTTORE | ||||
| 0042 | 4931435492 | 79.20 | 96.62 | |
| ACCETTAZIONE | ||||
| 0044 | 4931435493 | 1.90 | 2.32 | |
| Non più disponibile, nessuna sostituzione | ||||
| 0045 | 4931435494 | |||
| Nessuna informazione disponibile, non ordinabile | ||||
| 0050 | 4931435495 | |||
| CUSTODIA DA TRASPORTO | ||||
| 0700 | 4931435496 | 36.96 | 45.09 | |