Qui troverai tutte le parti e i disegni disponibili di “Metabo 0103330000-11 ( UK333 )”. Da qui puoi ordinare direttamente tutte le parti desiderate. Molte parti devono essere ordinate dal produttore, a seconda della marca, ciò richiede da una a quattro settimane. Tutte le informazioni che abbiamo sono sul nostro sito web, non possiamo consigliarti su ciò di cui hai bisogno, per questo dovrai restituire la macchina per la riparazione. Nota quanto segue al momento dell’ordinazione:
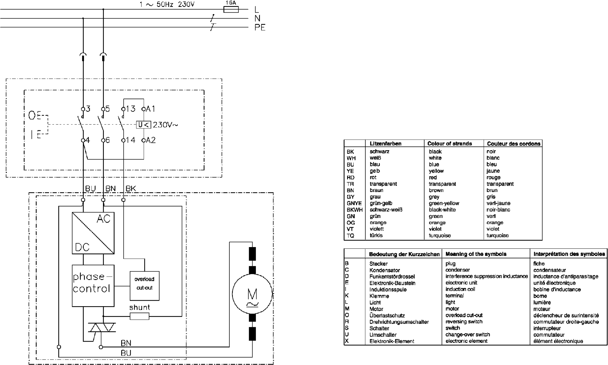
Disegni tecnici di Metabo 0103330000-11 ( UK333 )
Elenco parti di Metabo 0103330000-11 ( UK333 )
| Pos. | Descrizione | Prezzo IVA escl | Prezzo IVA incl | |
| I prezzi indicati sono comprensivi di IVA | ||||
| Vite a testa cilindrica | ||||
| 1 | 6121000839 | 5.87 | 7.16 | |
| Flangia di contrasto per lama di sega | ||||
| 2 | 1482221900 | 5.18 | 6.32 | |
| FLANGIA DELLA LAMA DI SEGA | ||||
| 3 | 1485221618 | 12.23 | 14.92 | |
| Anello di sicurezza | ||||
| 4 | 6401701620 | 2.28 | 2.78 | |
| PALLINA DI ACCIAIO RD 7,938 | ||||
| 5 | 7123148635 | 1.55 | 1.89 | |
| VITE A TESTA SVASATA CON INTERNO | ||||
| 6 | 6132661454 | 1.56 | 1.90 | |
| Piastra per coltello divisore | ||||
| 7 | 1482221595 | 1.68 | 2.05 | |
| Coltello divisorio CS 50 EBG | ||||
| 8 | 1482221587 | 18.80 | 22.94 | |
| Coperchio di protezione completo | ||||
| 9 | 316052430 | 12.23 | 14.92 | |
| VITE C M4X35 | ||||
| 10 | 1385701558 | 5.18 | 6.32 | |
| SUPPORTO V.SPOUWMES UK333 | ||||
| 11 | 1380698273 | 11.74 | 14.32 | |
| Portacoltello divisore | ||||
| 12 | 1482701503 | 26.95 | 32.88 | |
| Vite esagonale | ||||
| 13 | 6103001178 | 1.56 | 1.90 | |
| RONDELLA ELASTICA | ||||
| 14 | 7053075104 | 1.55 | 1.89 | |
| PIASTRA DI MONTAGGIO | ||||
| 15 | 1382701247 | 7.22 | 8.81 | |
| Piastra di copertura | ||||
| 16 | 1382701280 | 11.74 | 14.32 | |
| V-SOLCO | ||||
| 17 | 7233680626 | 11.74 | 14.32 | |
| BULLONE DI TRAZIONE | ||||
| 18 | 1385701302 | 18.80 | 22.94 | |
| Vite a testa bombata m.flens | ||||
| 19 | 6143661561 | 1.56 | 1.90 | |
| Nessuna informazione disponibile, non ordinabile | ||||
| 20 | 1380698320 | |||
| Blocco mandrino | ||||
| 21 | 1482681839 | 7.22 | 8.81 | |
| Rondella | ||||
| 22 | 141150020 | 1.56 | 1.90 | |
| Vite di posizionamento M. Testa a croce | ||||
| 23 | 6172015687 | 1.56 | 1.90 | |
| Molla di tiro | ||||
| 24 | 7051074232 | 1.67 | 2.04 | |
| Anello di bloccaggio | ||||
| 25 | 141180060 | 1.56 | 1.90 | |
| Asse intermedio | ||||
| 26 | 1385701205 | 32.27 | 39.37 | |
| Ingranaggio per guida filo RD 30,5 Z | ||||
| 27 | 7247701235 | 24.23 | 29.56 | |
| Dado a flangia | ||||
| 28 | 6209114230 | 1.56 | 1.90 | |
| Cinghia di trasmissione | ||||
| 29 | 7231680580 | 18.80 | 22.94 | |
| Piastra di copertura | ||||
| 30 | 1382701263 | 3.02 | 3.68 | |
| Motore elettrico | ||||
| 31 | 1010701631 | 469.34 | 572.59 | |
| COPERCHIO SCATOLA DI SERRAGGIO UK333 | ||||
| 32 | 1381707411 | 3.02 | 3.68 | |
| Set spazzole in carbonio | ||||
| 33 | 1010710819 | 37.65 | 45.93 | |
| MANICOTTO ESATRICO | ||||
| 34 | 1485701229 | 4.51 | 5.50 | |
| CUSCINETTO A SFERA | ||||
| 35 | 7100074090 | 8.89 | 10.85 | |
| Asse della lama di sega | ||||
| 36 | 1385701213 | 26.95 | 32.88 | |
| Nessuna informazione disponibile, non ordinabile | ||||
| 37 | 7100083463 | |||
| Anello di sicurezza per albero | ||||
| 38 | 6400701600 | 1.68 | 2.05 | |
| Dado esagonale | ||||
| 39 | 141131010 | 1.56 | 1.90 | |
| RONDINA | ||||
| 40 | 6305713714 | 1.56 | 1.90 | |
| Vite a testa cilindrica | ||||
| 41 | 141113690 | 1.68 | 2.05 | |
| Vite del cuscinetto | ||||
| 42 | 1395200611 | 3.02 | 3.68 | |
| DISCO A V INCASSATO | ||||
| 43 | 1385701310 | 18.80 | 22.94 | |
| Nessuna informazione disponibile, non ordinabile | ||||
| 44 | 7100083463 | |||
| Anello di bloccaggio | ||||
| 45 | 141180090 | 1.68 | 2.05 | |
| CUSCINETTO A SFERA | ||||
| 46 | 7100136915 | 7.22 | 8.81 | |
| RONDINA | ||||
| 47 | 1482680670 | 1.56 | 1.90 | |
| VITE A TESTA SVASATA CON INTERNO | ||||
| 48 | 6131714953 | 1.56 | 1.90 | |
| Vite a svasare | ||||
| 49 | 6132175169 | 1.56 | 1.90 | |
| Vite a testa cilindrica | ||||
| 50 | 6121023081 | 1.56 | 1.90 | |
| Segmento orientabile | ||||
| 51 | 1380221442 | 3.71 | 4.53 | |
| Dado esagonale | ||||
| 52 | 141130090 | 1.56 | 1.90 | |
| Disco eccentrico | ||||
| 53 | 1485710066 | 3.02 | 3.68 | |
| TAVOLO DI SEGA | ||||
| 54 | 1010700766 | 161.61 | 197.16 | |
| Buffer di inserimento | ||||
| 55 | 2391203906 | 1.56 | 1.90 | |
| bussola a sfera | ||||
| 56 | 7121652050 | 24.23 | 29.56 | |
| SUPPORTO DEL CUSCINETTO UK333 | ||||
| 57 | 1380698245 | 60.59 | 73.92 | |
| Vite di posizionamento M. Testa a croce | ||||
| 58 | 6143639612 | 1.56 | 1.90 | |
| PIASTRA PIVOTANTE UK333 | ||||
| 59 | 1381706318 | 4.51 | 5.50 | |
| Anello di isolamento | ||||
| 60 | 1321006635 | 1.56 | 1.90 | |
| Dado di sicurezza esagonale | ||||
| 61 | 141130650 | 1.68 | 2.05 | |
| Rondella | ||||
| 62 | 141150130 | 1.56 | 1.90 | |
| Chiave a Bussola Esagonale | ||||
| 64 | 9102689833 | 4.51 | 5.50 | |
| Dado Moletta | ||||
| 65 | 6241125058 | 1.68 | 2.05 | |
| COPERCHIO PER CASA DELLA SEGA | ||||
| 66 | 1382701069 | 32.27 | 39.37 | |
| Nessuna informazione disponibile, non ordinabile | ||||
| 67 | 1482701538 | |||
| Molla compressione | ||||
| 68 | 7051207240 | 1.55 | 1.89 | |
| Bullone scanalato con inserto quadrato | ||||
| 69 | 6110000594 | 1.56 | 1.90 | |
| Nessuna informazione disponibile, non ordinabile | ||||
| 70 | 1382701085 | |||
| Vite a testa piatta | ||||
| 71 | 141124490 | 1.56 | 1.90 | |
| Nessuna informazione disponibile, non ordinabile | ||||
| 72 | 2382701359 | |||
| RIVETTO POP | ||||
| 73 | 6621010474 | 1.56 | 1.90 | |
| Piastra di Chiusura | ||||
| 74 | 1382710025 | 11.74 | 14.32 | |
| Nessuna informazione disponibile, non ordinabile | ||||
| 75 | 7051710074 | |||
| VITE CON FILETTATURA A | ||||
| 76 | 6175174166 | 1.56 | 1.90 | |
| BOTTONE | ||||
| 77 | 7005658068 | 2.28 | 2.78 | |
| Piastra di serraggio CS 50 EB | ||||
| 79 | 1482704480 | 24.23 | 29.56 | |
| MANIGLIA IN PLASTICA | ||||
| 80 | 1388698264 | 5.18 | 6.32 | |
| Tirante DF 700 | ||||
| 81 | 1385701124 | 26.95 | 32.88 | |
| Leva KA 65 | ||||
| 82 | 1482701112 | 4.51 | 5.50 | |
| BULLONE DI MONTAGGIO | ||||
| 83 | 1485707430 | 5.87 | 7.16 | |
| Rondella elastica | ||||
| 84 | 6720083831 | 1.55 | 1.89 | |
| MISURA DELL'ANGOLO | ||||
| 85 | 1142215647 | 4.51 | 5.50 | |
| Rondella | ||||
| 86 | 141150010 | 1.56 | 1.90 | |
| Dado a flangia | ||||
| 87 | 6209110995 | 1.56 | 1.90 | |
| Anello di bloccaggio | ||||
| 88 | 141180030 | 1.56 | 1.90 | |
| INGRANAGGIO UK333 | ||||
| 89 | 1380698214 | 8.89 | 10.85 | |
| Albero del ingranaggio | ||||
| 90 | 1485701571 | 24.23 | 29.56 | |
| Nessuna informazione disponibile, non ordinabile | ||||
| 91 | 1482701368 | |||
| Dado esagonale piatto | ||||
| 92 | 6205029131 | 1.56 | 1.90 | |
| Goupille conique con cono Morse | ||||
| 93 | 141124460 | 1.56 | 1.90 | |
| BULLONE UK 333 | ||||
| 95 | 1010723830 | 37.65 | 45.93 | |
| Vite a testa cilindrica | ||||
| 98 | 141113840 | 1.68 | 2.05 | |
| Rondella | ||||
| 99 | 141151940 | 1.56 | 1.90 | |
| Dado a tappo | ||||
| 100 | 6208073395 | 1.56 | 1.90 | |
| Nessuna informazione disponibile, non ordinabile | ||||
| 101 | 7004076740 | |||
| Manovella | ||||
| 102 | 7003079524 | 16.25 | 19.82 | |
| Vite a testa cilindrica con esagono interno | ||||
| 103 | 6127059193 | 1.56 | 1.90 | |
| MANICOTTO ESATRICO | ||||
| 104 | 1485701334 | 3.71 | 4.53 | |
| Piastra di supporto KA-UG | ||||
| 105 | 1382701484 | 8.89 | 10.85 | |
| CUSCINETTO A SFERA | ||||
| 106 | 143115740 | 4.51 | 5.50 | |
| Rondella elastica | ||||
| 107 | 6720008511 | 1.55 | 1.89 | |
| MANDRINO DI TRAZIONE | ||||
| 108 | 1385701566 | 24.23 | 29.56 | |
| Vite a svasatura m. vite a testa cilindrica | ||||
| 109 | 6186602763 | 1.56 | 1.90 | |
| Pezzo di estrazione UK333 | ||||
| 110 | 1381701324 | 7.22 | 8.81 | |
| ANGOLO | ||||
| 111 | 1382701387 | 11.74 | 14.32 | |
| Vite di posizionamento M. Testa a croce | ||||
| 114 | 6123002049 | 1.56 | 1.90 | |
| FASCE DI MOLLA | ||||
| 115 | 7052222014 | 2.28 | 2.78 | |
| Dado esagonale piatto | ||||
| 118 | 6205029131 | 1.56 | 1.90 | |
| Vite di regolazione esagonale | ||||
| 120 | 6104220876 | 3.02 | 3.68 | |
| Nessuna informazione disponibile, non ordinabile | ||||
| 121 | 1482701031 | |||
| Pezzo di pressione elastico | ||||
| 122 | 7055043684 | 7.22 | 8.81 | |
| GUARNIZIONE UK333 | ||||
| 123 | 1381708299 | 5.87 | 7.16 | |
| SUPPORTO PER CAVI UK290/333 | ||||
| 124 | 1381706881 | 1.56 | 1.90 | |
| Astina di spinta | ||||
| 125 | 1394201630 | 7.22 | 8.81 | |
| Nessuna informazione disponibile, non ordinabile | ||||
| 126 | 1382700976 | |||
| MANICOTTO ESATRICO | ||||
| 127 | 1485700885 | 2.28 | 2.78 | |
| PIEDINO IN GOMMA 57,3X13,4X14 NERO | ||||
| 128 | 7057706400 | 3.71 | 4.53 | |
| Bullone a testa piatta | ||||
| 129 | 6110000659 | 1.56 | 1.90 | |
| Bullone scanalato con inserto quadrato | ||||
| 130 | 6110000608 | 1.56 | 1.90 | |
| Parete posteriore TURBO II | ||||
| 131 | 1382700925 | 87.60 | 106.87 | |
| Bullone | ||||
| 132 | 6632123360 | 2.28 | 2.78 | |
| Non più disponibile, nessuna sostituzione | ||||
| 133 | 6110000667 | |||
| MANICOTTO ESATRICO | ||||
| 134 | 1485700850 | 3.71 | 4.53 | |
| MANICOTTO ESATRICO | ||||
| 135 | 1485700877 | 4.51 | 5.50 | |
| STARLOCK Z.COPERTURA | ||||
| 136 | 7016056183 | 1.55 | 1.89 | |
| Gamba CS 50 EBG | ||||
| 137 | 1383700848 | 32.27 | 39.37 | |
| Vite ad occhio | ||||
| 138 | 6141701671 | 2.28 | 2.78 | |
| Bullone a testa piatta | ||||
| 139 | 6110015990 | 1.56 | 1.90 | |
| Pulsante rotativo D34 M6/8T blu | ||||
| 140 | 1388701680 | 8.89 | 10.85 | |
| STAFFA DI SICUREZZA KGT 501 | ||||
| 141 | 1382680185 | 2.28 | 2.78 | |
| ATTRAVERSARE | ||||
| 142 | 1382687112 | 18.80 | 22.94 | |
| Bullone a testa piatta | ||||
| 143 | 6110017942 | 1.56 | 1.90 | |
| Nessuna informazione disponibile, non ordinabile | ||||
| 144 | 1382700895 | |||
| PIASTRA DI SUPPORTO | ||||
| 145 | 1382710050 | 32.27 | 39.37 | |
| Interruttore KSK K570 UK333 | ||||
| 146 | 8133701649 | 100.74 | 122.90 | |
| Pezzo finale della molla per l'ammortizzatore | ||||
| 147 | 1381216175 | 1.68 | 2.05 | |
| Pezzo finale di sfiato | ||||
| 148 | 1381216167 | 1.68 | 2.05 | |
| Morsetto di fissaggio | ||||
| 149 | 8242051328 | 2.28 | 2.78 | |
| Asta del pistone | ||||
| 151 | 1485701911 | 8.89 | 10.85 | |
| Ammortizzatore a pistone | ||||
| 152 | 1381216183 | 1.68 | 2.05 | |
| Tubo CS 50 EBG | ||||
| 153 | 1381707489 | 4.51 | 5.50 | |
| Molla di tensione RDI 22X101X1,5 | ||||
| 154 | 7051221944 | 3.71 | 4.53 | |
| Pezzo finale di sfiato | ||||
| 155 | 1381216159 | 1.68 | 2.05 | |
| TRASMISSIONE COMPLETA UK 333 | ||||
| 157 | 1010721004 | 296.22 | 361.39 | |
| Non più disponibile, nessuna sostituzione | ||||
| 160 | 1383700821 | |||
| GRUPPO DI PIEDI REGOLABILE | ||||
| 161 | 2010200787 | 16.25 | 19.82 | |
| FERMO LAMELLARE NERO | ||||
| 162 | 1391059264 | 1.56 | 1.90 | |
| Gamba CS 50 EBG | ||||
| 163 | 1383700830 | 32.27 | 39.37 | |
| PROFILO DI GUIDA | ||||
| 180 | 1010720490 | 21.64 | 26.40 | |
| BOTTONE | ||||
| 181 | 7005658068 | 2.28 | 2.78 | |
| PEZZO DI SERRAGGIO UK333 | ||||
| 182 | 1381698285 | 1.68 | 2.05 | |
| Albero eccentrico | ||||
| 183 | 1485701997 | 18.80 | 22.94 | |
| BULLONE DI MONTAGGIO | ||||
| 184 | 1485706620 | 5.87 | 7.16 | |
| Goupille conique con cono Morse | ||||
| 185 | 6161183502 | 1.56 | 1.90 | |
| RONDELLA ELASTICA | ||||
| 186 | 7053063343 | 1.55 | 1.89 | |
| PIASTRA AD ANGOLO | ||||
| 187 | 1382701930 | 48.48 | 59.15 | |
| STARLOCK | ||||
| 188 | 7016122305 | 1.55 | 1.89 | |
| MISURA DELL'ANGOLO | ||||
| 189 | 1142215949 | 11.74 | 14.32 | |
| Piastra di regolazione guida ad angolo retto | ||||
| 190 | 1482215935 | 16.25 | 19.82 | |
| SPINA DI BLOCCAGGIO GUIDA AD ANGOLO RETTO | ||||
| 191 | 1485215979 | 3.71 | 4.53 | |
| MOLLA DI PRESSIONE GUIDA ANGOLARE | ||||
| 192 | 7051148694 | 1.55 | 1.89 | |
| GUIDA | ||||
| 193 | 1383701968 | 32.27 | 39.37 | |
| Puntatore guida ad angolo retto | ||||
| 194 | 1482216010 | 1.68 | 2.05 | |
| Vite a svasatura piana | ||||
| 195 | 6172028215 | 1.56 | 1.90 | |
| INDICAZIONE DIMENSIONE | ||||
| 196 | 1142708309 | 5.87 | 7.16 | |
| Non più disponibile, nessuna sostituzione | ||||
| 197 | 2391202772 | |||
| Parte di regolazione | ||||
| 198 | 1380215981 | 7.22 | 8.81 | |
| CORPO MORSETTO UK333 | ||||
| 199 | 1380701983 | 60.59 | 73.92 | |
| Gancio di Serraggio | ||||
| 200 | 1380216031 | 8.89 | 10.85 | |
| Goupille conique con cono Morse | ||||
| 201 | 6161029120 | 1.68 | 2.05 | |
| Leva di bloccaggio con filetto interno | ||||
| 202 | 7006028653 | 7.22 | 8.81 | |
| Rondella | ||||
| 203 | 141151340 | 1.56 | 1.90 | |
| Molla compressione | ||||
| 204 | 7051207240 | 1.55 | 1.89 | |
| RUBINETTO A SPINA | ||||
| 205 | 6163198736 | 3.71 | 4.53 | |
| Profilo di inserimento del tavolo | ||||
| 206 | 1383696484 | 67.33 | 82.14 | |
| DADO A GABBIA | ||||
| 207 | 6264714948 | 1.68 | 2.05 | |
| Nessuna informazione disponibile, non ordinabile | ||||
| 208 | 1010707508 | |||
| Nessuna informazione disponibile, non ordinabile | ||||
| 209 | 1010710835 | |||
| ASTA DI GUIDA | ||||
| 210 | 1385701663 | 37.65 | 45.93 | |
| GUIDA DEL PRISMA UK333 | ||||
| 211 | 1380698222 | 5.87 | 7.16 | |
| Nessuna informazione disponibile, non ordinabile | ||||
| 212 | 1482653304 | |||
| Vite a testa cilindrica | ||||
| 213 | 141113910 | 1.68 | 2.05 | |
| Manicotto 16X1,8X32 UK333 | ||||
| 214 | 1482711290 | 8.89 | 10.85 | |
| Nessuna informazione disponibile, non ordinabile | ||||
| 215 | 1482711282 | |||
| VITE IN METALLO CON TESTA ESAGONALE | ||||
| 216 | 6123612815 | 1.56 | 1.90 | |
| SUPPORTO CAVO 19X19 | ||||
| 217 | 8242711301 | 1.67 | 2.04 | |
| Guida del truciolo | ||||
| 218 | 1482712750 | 11.74 | 14.32 | |
| PIASTRA DI DEFLESSIONE | ||||
| 219 | 1482712769 | 5.87 | 7.16 | |
| Nessuna informazione disponibile, non ordinabile | ||||
| 220 | 0910063057 | |||
| Vite a svasatura m. vite a testa cilindrica | ||||
| 222 | 6172001805 | 1.56 | 1.90 | |
| Manicotto di protezione alla curvatura tipo 15-561 | ||||
| 223 | 1341016980 | 1.68 | 2.05 | |
| MORSETTO 2,5 mm VDE 5VD4 301 /Nr.159 | ||||
| 224 | 8216103930 | 1.67 | 2.04 | |
| Rondella | ||||
| 225 | 141150120 | 1.56 | 1.90 | |
| Rondella di bloccaggio dentata | ||||
| 226 | 141150420 | 1.56 | 1.90 | |
| Sollievo dal tiro | ||||
| 227 | 8242033664 | 1.55 | 1.89 | |
| Vite a testa cilindrica con esagono interno | ||||
| 228 | 6121121296 | 1.56 | 1.90 | |